当前位置:首页 > 详细信息

中国十九冶集团有限公司2026年度应届高校毕业生校园招聘简章

来源:中国十九冶 发布时间:2025年10月14日 A+ A A-

  一、公司简介

  中国十九冶集团有限公司(以下简称:中国十九冶)成立于1966年,是中国五矿骨干子企业、全国唯一独立承担过冶金工程全流程施工的综合型建筑企业、国家高新技术企业,拥有冶金、建筑、市政公用、公路工程施工总承包特级资质为核心的四特八甲资质体系,以及对外承包工程资格主营工程总承包和装备制造等业务,涵盖咨询、勘察、设计、投资、融资、建设、管理、运营等工程建设全过程体系。公司注册资本金39.1亿元,银行信用等级“AAA”级,银行授信额度近600亿元。

  中国十九冶获评国务院国资委中央企业先进集体、全国先进施工企业、全国模范劳动关系和谐企业、全国工程质量信得过企业、全国用户满意施工企业、质量安全达标示范企业、守合同重信用企业、国家知识产权优势企业、全国五一劳动奖状、企业文化建设全国示范单位等荣誉。累计荣获国家、省部级优质工程奖300余项,其中国家级奖超30项;形成了有效专利近2000项,其中发明专利400余项;主编(参编)国家、行业、地方标准30余项,国家及省部级以上工法200余项,国际国内先进水平科研成果200余项。建成四川省城市综合管廊工程技术研究中心、四川省企业技术中心、中冶桥梁与隧道工程技术中心等省部级科研平台3个,企业级科研平台5个,拥有高新技术企业2个。   

  中国十九冶现有员工5000余人,其中结构工程师、岩土工程师、建造师等各类注册执业资格人员1200余人,享受国务院政府特殊津贴专家、全国高级管理专家、技术专家、技能专家、世界技能大赛冠军、中华技能大奖获得者、全国技术能手、全国青年岗位能手、中央企业技术能手等近300人;建有国家博士后工作站、四川省博士后创新实践基地各1个,国家、省、市级技能大师工作室18个。

  中国十九冶作为三线企业,是为完成党和国家交付的特殊使命而成长起来的企业,在出色完成攀枝花钢铁基地的建设后,成功走出大山、走出冶金、走出国门,建设了数千项国内外重大工程。典型业绩包括:攀钢、武钢、宝钢、越南河静钢铁等冶金工程;成都二环路改造、泸州空港路、重庆两江四岸治理提升等市政工程;云南永勐高速、重庆江龙高速、贵州遵绥高速等交通工程;深圳光启未来中心、中冶天府大厦、天府科创园等民用建筑工程;防城港艺术中心、滨海文化艺术中心、海南陵水五馆一中心等场馆工程;东汽灾后异地重建、成都沃尔沃汽车厂房、云南美科单晶拉棒等工业建筑工程;凉山州风电、兰州永登光伏发电、深圳江碧污水处理厂、成都市环城生态修复等能源环保工程;沈阳铁西新城管廊、中山翠亨新区管廊、德阳天府旌城管廊等地下空间工程;足迹遍布全球30多个国家和地区,锻造了中国十九冶钢铁般的履约品质,赢得了业主和社会各界高度认同,被誉为西部铁军

  筑梦未来,秉承创新开放、结伴而行、互利共赢、行稳致远的经营理念,中国十九冶全面践行国家区域战略,积极响应一带一路倡议,充分发挥一核两高两带八点的市场区域布局优势,加快构建“1+5”区域融合发展新格局,着力实施以设计施工总承包为引领,以建筑产业化为平台,以建筑业绿色化、智能化为支撑的发展战略,全力构建冶金、交通、市政、房建、能源环保、地下空间六大业务体系,不断提升工程项目全生命周期的服务能力,倾力打造完整的工程产品服务链和价值链,用大国匠心铸造精品工程,以央企担当提供优质服务,携手社会各界朝着高质量发展目标砥砺前行。

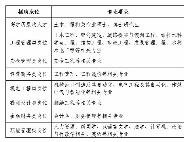
  二、招聘专业

   

  三、薪酬福利

  公司将为录用人员提供:

  1.良好的发展平台:中央企业大平台+健全的培训体系+开放的职业发展通道+一对一导师带徒制度

  2.优厚的薪酬待遇:岗位工资+绩效工资+各种津补贴+各类专项奖励

  3.完善的福利待遇:五险两金+定制工装+带薪休假+探亲报销+员工体检+节假日福利+安家费+租房补贴等

  4.灵活的就业地点四川、重庆、深圳、湖北、江苏、山东、河北、云南、广西、贵州等国内外各地,支持就业意向地点选择。

  博士研究生及国内外顶尖院校高校毕业生薪酬另行面议。

  四、应聘条件

  1.2024-2026本、硕、博毕业生,毕业时能取得毕业证和学位证。

  2.德才兼备,核心专业无挂科记录,具备应聘岗位所需的专业知识、实操技能、学习能力、沟通能力、团队协作能力等。

  3.身心健康,品行端正,认同中国十九冶企业文化,适应建筑行业工作。

  4.同等条件下择优录取,硕士研究生及以上学历优先;有工程项目实习经历优先;中共党员、学生会干部优先;有文体艺特长优先。

  五、投递方式

  1.招聘流程:简历投递-简历筛选-笔试-面试-签约-录用。

  2.电脑端简历投递:https://19mcc.hotjob.cn

  3.手机端简历投递,请扫描下方二维码:

   

  4.公司总部地址:

  四川省成都市青羊区人民中路三段57

  联系方式:沈老师、黄老师  028-86916126

   

  

   

  

  中国十九冶集团有限公司

  2025年10月14日

打印 关闭